原创北极海新闻2025-12-01 16:32
2021年1月7日,山西太原的小程与“太谷县晋通房地产开发有限公司(下称晋通地产)”签订了购房合同,购买了该公司开发建设的天源雅居住宅楼项目期房。
时至今日,该期房还处于仅将地基建完的状态,而且项目已经无人施工;经过法院调解,曾经答应给小程退款的开发公司至今也没有退款。

(图片由小程提供,图片左下方系该项目住宅楼地基)
“我是在2020年10月份得知在太谷那边有新房出售。太谷区属晋中市,距离我这儿大约1个多小时的车程,太谷的房价比我们这边要低很多。按照当时的规划,太原市和晋中市要加强合作,而且还要修建城际铁路,那我过去就会非常方便。”小程介绍。
2020年底,小程到天源雅居住宅楼项目实地看房,“我对现房格局不满意,销售就给我推荐了期房,还以公司名义作出承诺,‘不是大红本全额退款’。‘大红本’就是正规房产证的意思。”小程得到承诺后交付了30000元的订金,并随后和家人补齐剩余款项,累计交齐购房首付款 184900 元。2021 年 1 月 7 日双方签订了购房合同。
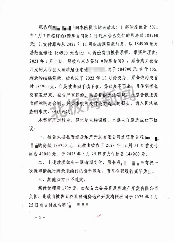
在合同最后盖章处,有手写的“交房时间大约为2022年10月份,不是大红本已付房款全额退款”字样。

(双方签订的购房合同 手写约定了交房时间和违约条款)
“我交的30%首付,剩下的准备贷款;办理贷款时发现开发公司的手续不全,办不了贷款。当时开发公司说我先不用交钱,可以先等等。”小程表示。
2022年10月,小程到项目的售楼处准备收房,“这才发现我所购买的房子根本没建,这时再找公司要说法也找不到人。我也到项目周边问了,他这个小区位置属于当地的霍家堡村,根本不是住宅用地。”。
2024年5月,因为房子问题迟迟没有得到解决,小程和家人向山西省晋中市太谷区人民法院提起诉讼。经法院调解,裁定晋通地产于2024年12月31日前退还40000元整购房款,并于2025年8月25日前退还剩余144900元购房款及承担诉讼费1999元。

(太谷区人民法院民事调解书内页)
“去年12月的40000元就没有给,我到法院申请强制执行。法院表示他们公司的账上没有钱;如果我们能提供财产线索,法院可以进行执行;我一个外地人,怎么能有他们的线索。结果就是到现在一分钱都没给。”小程介绍。
北极海新闻客户端多次拨打晋通地产负责人张先生电话,并发送短信,表达采访意图,至截稿时未获回复。
(记者 思远)